The clearance between speed sensors is 0.25-1.0 mm, and the gear ring diameter jump is less than 0.5 mm.
All shielded wires are grounded at a single point at the controller end.
The power polarity is correct, and the voltage is between 18-36V.
Software configuration: Use Control Assistant or Toolkit Service Tool
The configuration of 2301E is completely completed through computer software. Woodward offers two options: Control Assistant (recommended, graphical interface) and 2301E Toolkit Service Tool (more traditional menu style). Both need to be connected to the RS-232 port of the controller through a null modem cable, with a default baud rate of 115200.
First configuration of key parameters (configuration menu):
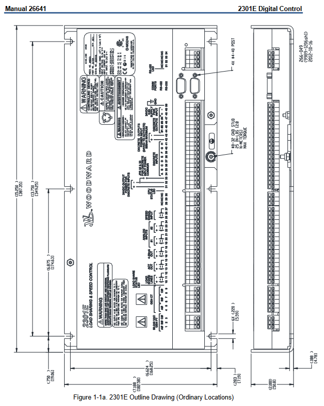
Rated speed (A menu): Enter the synchronous speed corresponding to 60Hz or 50Hz (such as 1800rpm/1500rpm).
Gear teeth (B menu): The number of teeth on the flywheel ring gear or speed measuring gear. It is necessary to ensure that the MPU frequency is less than 25000 Hz at the highest speed, and it is recommended to be less than 19000 Hz.
Speed sensing type (B menu): Usually choose 1 (medium high speed engine, sampling average every 1/16 revolutions) or 5 (adaptive filtering, recommended for engines with torsional vibration).
Type of actuator (F menu): Select the output range (0-200mA as default) and whether to reverse acting. When the reverse acting actuator loses power, fully open the fuel and cooperate with the mechanical backup governor.
Discrete input function (C menu): Assign functions to terminals 35-37. Commonly used: reset, idle/rated, CB assist (equal/droop switching).
Discrete output function (D menu): Assign DO1-DO4 functions. Commonly used: shutdown, alarm, circuit breaker trip command.
Analog input function (E menu): Assign functions for AI1 and AI2. Note that the two cannot be repeated.
After completing the configuration, the controller must be placed in I/O Lock mode (via software icon), at which point the engine must be shut down and all outputs must be zero. After configuring the application, use Reset to restart the controller and save the values to EEPROM, otherwise the configuration will be lost after power failure.

Detailed explanation of core control functions
The 2301E integrates a complete engine generator control logic, with the following most commonly used functions:
1. Speed control and PID dynamics
Prop Gain: determines the strength of the response to velocity error. Divided into idle gain and rated gain, with linear interpolation between the two.
Reset: Integrate time to eliminate steady-state velocity errors. The smaller the reset value (the larger the time constant), the weaker the integration effect.
Actor Compensation: Differential/leading action that compensates for the inertia of the actuator and fuel system.
Window Width and Gain Ratio: When the velocity error exceeds the window width, the gain is automatically multiplied by the gain ratio, achieving excellent performance of "steady-state low gain, transient high gain".
5-point gain map: suitable for non-linear gas engines (such as butterfly valves), set the gain in segments according to the load (fuel demand%), and linearize the system response.
2. Fuel limiter
Start Fuel Limit: Limit the maximum fuel consumption during the start-up process to prevent black smoke or overshoot. Start Ramp Rate can be set.
Max Fuel Limit: Absolute fuel limit, equivalent to electronic rack limit.
Idle Fuel Limiter: Only effective in idle state, used to prevent "cylinder flooding" when starting a gas engine.
Torque limiter: A multi-stage fuel restriction based on engine speed to protect the mechanical components of the engine.
MAP Limiter: Fuel restriction based on intake pressure to prevent over injection when boost pressure is insufficient.
3. Load control mode
Droop mode: suitable for parallel connection with an infinite power grid. When the load increases, the speed decreases linearly, and the percentage of droop can be adjusted (typically 3-5%). Load detection is based on the actual power (kW) calculated by PT/CT.
Isochronous mode: suitable for single machine islanding or parallel connection with multiple machines through load sharing lines. The speed remains constant, and the load is distributed proportionally according to its capacity.
Base Load Mode: When connected in parallel with the power grid, the controller outputs constant active power according to the set value, with the frequency determined by the power grid. The base load setting value can be remotely adjusted through the up/down switch or analog signal.
4. Soft loading and unloading
When the generator circuit breaker is closed and the 'load' input is closed, the controller smoothly increases the load from no load to the target value (equal time sharing or base load) according to the set loading rate (kW/sec). When unloading, reduce the unloading rate to the Unload Trip Level and wait for an adjustable time before issuing a Breaker Open Command. This function avoids the impact of sudden load changes on the power grid and engine.
5. Load Pulse/Load Rejection
This is a major highlight feature of 2301E. By detecting the rate of change of the generator load (dP/dt), the controller performs an instantaneous compensation on the fuel actuator in advance when the engine speed has not changed significantly: