MOOG G123-825 Buffer Amplifier: A General Signal Interface and Modern Transformation Bridge for Industrial Servo Control Systems
In modern industrial automation, mechanical manufacturing, and process control systems, electro-hydraulic servo and proportional technology continue to play a key role due to their high power density, fast response, and precise control capabilities. However, when building or maintaining a high-performance servo system, engineers often face a fundamental but tricky challenge: compatibility of signal interfaces. Controllers from different eras (such as PLCs, motion control cards), servo amplifiers, and actuators (servo valves/proportional valves) may use vastly different signal formats (voltage, current, range), which are like barriers between different languages, hindering the lossless transmission of information and maximizing system efficiency. The G123-825-001 buffer amplifier launched by Moog is a sophisticated solution designed to eliminate this obstacle. It is not just a signal amplifier, but also a highly integrated, flexible and configurable "universal translator" and "signal guardian", providing unprecedented convenience and reliability for system integration, equipment upgrades, and daily maintenance.
Core positioning: Cracking three typical interface compatibility problems
The design philosophy of G123-825 buffer amplifier directly points to the three most common types of signal interface pain points in industrial sites, and its core value lies in its "bridge" role.
Interface Bridge between PLC Standard Analog Output and Servo Valve
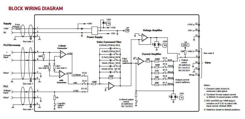
Modern PLCs widely use ± 10V or 4-20mA as standard analog output signals. However, the numerous models of electrical feedback (EFB) servo valves/proportional valves from Moog may require specific current or voltage drive ranges. Direct connection may result in the valve not being able to operate at full stroke, abnormal sensitivity, or even damage. G123-825 perfectly solves this contradiction. It receives ± 10V or 4-20mA signals from the PLC side and can be flexibly configured as the precise driving signal required by the valve on the output side through a dip switch (such as a fixed 4-20mA or 0 to ± 10V), ensuring lossless and accurate transmission of command signals from the controller to the actuator end.
Modernized bridge renovation with replacement of old and new valves
In equipment lifecycle management, there is often a need to replace old mechanical feedback (MFB) valves with modern electrical feedback (EFB) valves that have better performance and higher reliability. However, the original servo amplifiers were usually designed and tuned for the current drive characteristics of MFB valves, such as a specific value within the range of 0 to ± 100mA. If the valve is replaced along with the amplifier, the cost is high and may involve complex system re debugging. G123-825 demonstrates its enormous value in this scenario: it receives the drive current output from the original servo amplifier and "converts" it into a compatible signal required by the EFB valve (e.g. set to ± 10mA output to match a typical EFB pilot stage). This means that users can seamlessly upgrade valves without changing the original core control electronic equipment (servo amplifier), greatly reducing the difficulty, cost, and risk of renovation and protecting existing investments.
The Guardian of Purifying Signal Noise
Electromagnetic interference in industrial environments is complex, and analog signals transmitted over long distances are prone to introduce noise. These noises, amplified by servo amplifiers, may cause small but harmful "vibrations" in valves, affecting system stability, accuracy, and actuator life. G123-825 is equipped with a single pole active filter, and its transition frequency can be flexibly selected through a dip switch (providing multiple levels such as 7, 16, 34, 72, 723 Hz, and can be combined and stacked). Engineers can finely adjust the filtering strength based on the actual noise spectrum and response speed requirements of the system, effectively filtering out high-frequency interference, ensuring that the command signal input to the valve is pure and smooth, thereby improving the stability and dynamic quality of the entire closed-loop system.

Flexible configuration: "Universal output" achieved by dip switch
The flexibility of G123-825 is fully demonstrated in its output configuration, which enables it to adapt to the vast majority of Mug servo valves and proportional valves.
Output mode selection: The output can be set to:
Fixed 4-20mA: Suitable for EFB valves with a large number of standard current inputs.
Fixed from 0 to ± 10V: suitable for EFB valves that require voltage drive.
Adjustable from 0 to ± 5mA to ± 100mA: This mode is designed to match various MFB valves or EFB valves that require special current drive. The subtlety lies in the mechanism of selecting the current range.
Innovative current range combination logic: The output current range is not fixed in a few levels, but is selected through a set of dip switches representing different current values (± 5, 10, 20, 30, 50 mA). What's even more unique is that these switches can be selected multiple times, and the values they represent will add up. For example, by selecting both 30mA and 50mA switches simultaneously, a full-scale output range of ± 80mA can be obtained. This design provides almost continuous current range selection capability (from ± 5mA to multiple combinations in increments of 5mA, up to ± 100mA), allowing engineers to accurately match the factory calibrated rated current for each specific valve (especially the old model MFB valve), ensuring performance remains the same after replacement or commissioning.
Engineering Design: Compact, intuitive, and powerful
The design of G123-825 fully considers the convenience and reliability of industrial applications.
Compact DIN rail installation: The module adopts a standard DIN rail (35mm) installation method, with dimensions of only 100mm (width) x 108mm (height) x 22.5mm (depth), which greatly saves space inside the control cabinet. Installation and disassembly are extremely simple, in line with the design trend of modern modular control cabinets.
24VDC industrial standard power supply: Only a single 24VDC (22-28V range) power supply is required, which is completely consistent with the mainstream power supply standards of current industrial control systems, without the need for additional complex power configuration, and easy integration.
Powerful diagnostic and debugging interface:
Dual color LED valve drive indication (Vv&Iv): The front panel is equipped with two sets of red/green dual color LEDs. One set (Vv) indicates the polarity and magnitude of the output voltage (brightest at ± 10V full scale), and the other set (Iv) indicates the polarity and magnitude of the output current (brightest at ± 5mA to ± 100mA full scale). This allows technicians to quickly determine whether the amplifier is working and the polarity and approximate strength of the output signal without the need for a multimeter.
Valve drive signal testing point: Provide a high resistance (10k Ω) testing point, allowing engineers to accurately measure the actual output voltage or current waveform using an oscilloscope or multimeter, facilitating deep debugging and fault diagnosis.
Internal power supply (Vs) status LED: The green LED indicates that the internal power supply is working properly, quickly resolving power supply issues.
Additional power output capability: In addition to its main function, the module can also provide an auxiliary power supply of ± 15V @ 110mA (excluding valve drive current) at terminals 12 and 16, which can be used to power external sensors or low-power circuits. Terminal 10 can provide a current output of up to 500mA and can be directly used to drive certain proportional valve coils when necessary, demonstrating its high level of integration.
Technical specifications and reliability assurance
The technical specifications of G123-825 reflect the rigor of industrial grade products:
Wide input compatibility: Voltage input impedance of 100k Ω (or 1k Ω selected through a switch), current input equivalent impedance of 50 Ω, ensuring minimal load effect on the front-end signal source.
Strong output drive: Voltage output can drive a minimum load of 1k Ω, current output can drive a maximum load of 500 Ω, and can automatically calculate the maximum load resistance based on the selected current to ensure stable operation under various load conditions.
Adaptability to harsh environments: Operating temperature range from 0 to 40 ° C, protection level IP20 (suitable for installation in protective cabinets), meeting typical industrial environmental requirements.
Safety and Compliance: It is recommended to use a 250mA slow melting fuse for protection, which has passed the CE mark (compliant with EN50081.1 emission standards and EN50082.2 immunity standards) and Australian C-Tick certification, ensuring its electromagnetic compatibility and market access qualifications.
Application value and profound significance
The emergence of G123-825 buffer amplifier has significance far beyond a single functional module:
Improving system integration efficiency: In the new system design, it allows engineers to independently select the optimal controllers and valves without worrying about signal matching issues, simplifying the selection and integration process.
Empowering equipment modernization: Provides an economical and convenient upgrade path for old equipment that heavily uses traditional MFB valves, without the need to replace the control system core, to enjoy the performance and reliability improvements brought by the new EFB valve, greatly extending the technical lifecycle of the host equipment.
Enhance system maintainability and reliability: Its filtering function improves the system's anti-interference ability, and the LED and test point design make on-site maintenance and troubleshooting intuitive and fast, reducing the mean time to repair (MTTR).
Implementing inventory optimization: For users who maintain multiple valves with different signal specifications, G123-825 can be standardized to reduce the inventory types and costs of equipping dedicated interface modules for different valves.
